相关内容
-
【会议通知】2025中国磁性材料发展暨碳达峰碳中和论坛邀您“碳”路同行!
在碳达峰碳中和的背景下,随着新能源汽车、风力发电、5G通讯、智能电网等新兴产业的发展,磁性材料的需求量不断攀升,推动市场规模持续扩大,发展前景十分可期。为研讨和交流中国磁性材料行业在碳达峰碳中和市场环境下材料技术工艺的突破方向、行业发展的路径、市场潜藏的机遇,助力企业清晰洞察行业形势,驱动中国磁性材料产业链中核心材料、关键器件以及工艺技术装备向着更高水平迈进。
-
汇聚行业精英, 探讨磁性材料未来!2023磁性材料发展暨碳达峰碳中和论坛精彩回顾!
6月1日,2023磁性材料发展暨碳达峰碳中和论坛在上海世博展览馆圆满落幕!在全球通往碳中和的大趋势下,磁性材料产业作为一项关键性工业,已成为我国经济发展的重要支柱之一。本次论坛的成功举办对为深挖磁性材料行业潜力、促进行业技术创新和发展意义非凡!
3月6-8日,MMIC CHINA 2024同期活动精彩纷呈!更多亮点等你来探!


“码”上登记
提前预约入场更省心



扫码注册参会
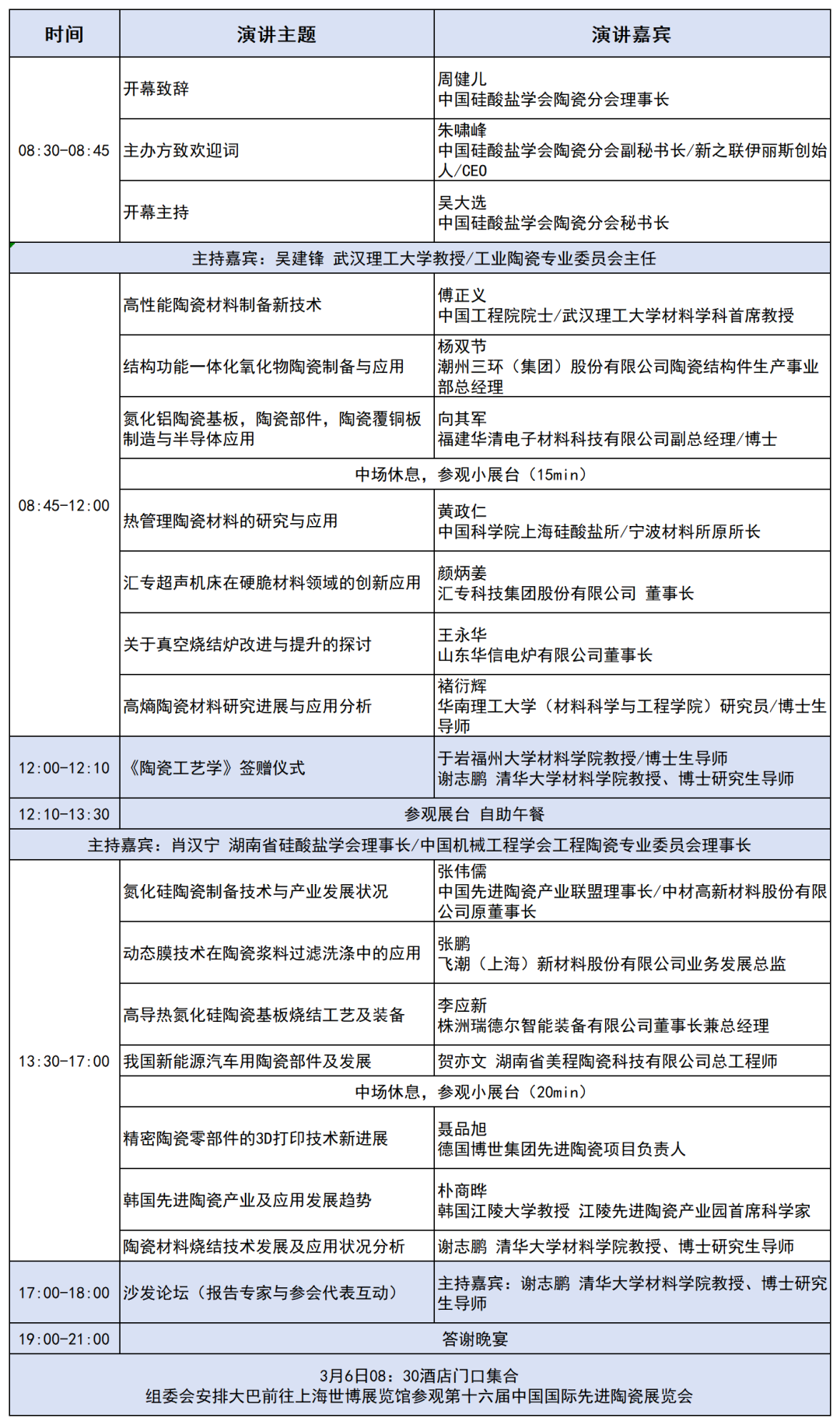
大会议程



扫码注册参会
大会议程



扫码注册参会
大会议程


大会流程



扫码注册参会
大会议程



扫码注册参会
大会议程



扫码注册参会
大会议程



扫码注册参会
大会议程



扫码注册参会
大会议程


活动议程



扫码注册参会
大会议程



扫码注册参会
大会议程



扫码注册参会
大会议程



扫码注册参会
大会议程



扫码注册参会
大会议程



扫码注册参会
大会议程

观众预登记全面开启
扫描二维码|预约观展

更多精彩报告持续更新中
了解详情请关注展会官微

732225485





沪公网安备31011802005013